| 固态电源的基本任务是安全、可靠地为负载提供所需的电能。对电子设备而言,电源是其核心部件。负载除要求电源能供应高质量的输出电压外,还对供电系统的可靠性等提出更高的要求。 
 IGBT是一种目前被广泛使用的具有自关断能力的器件,开关频率高,广泛应用于各类固态电源中。但如果控制不当,它很容易损坏。一般认为IGBT损坏的主要原因有两种:一是IGBT退出饱和区而进入了放大区,使得开关损耗增大;二是IGBT发生短路,产生很大的瞬态电流,从而使IGBT损坏。IGBT的保护通常采用快速自保护的办法,即当故障发生时,关断IGBT驱动电路,在驱动电路中实现退饱和保护;或者当发生短路时,快速地关断IGBT。根据监测对象的不同,IGBT的短路保护可分为Uge监测法或Uce监测法,二者原理基本相似,都是利用集电极电流IC升高时Uge或Uce也会升高这一现象。当Uge或Uce超过Uge(sat)或Uce(sat)时,就自动关断IGBT的驱动电路。由于Uge在发生故障时基本不变,而Uce的变化较大并且当退饱和发生时Uge变化也小难以掌握因而在实践中一般采用Uce监测技术来对IGBT进行保护。本文研究的IGBT保护电路,是通过对IGBT导通时的管压降Uce进行监测来实现对IGBT的保护。 
采用本文介绍的IGBT短路保护电路可以实现快速保护,同时又可以节省检测短路电流所需的霍尔电流传感器,降低整个系统的成本。实践证明,该电路有比较大的实用价值,尤其是在低直流母线电压的应用场合,该电路有广阔的应用前景。该电路已经成功地应用在某型高频逆变器中。 
1 短路保护的工作原理 
图1(a)所示为工作在PWM整流状态的H型桥式PWM变换电路(此图为正弦波正半波输入下的等效电路,上半桥的两只IGBT未画出),图1(b)为下半桥两只大功率器件的驱动信号和相关的器件波形。现以正半波工作过程为例进行分析(对于三相PWM电路,在整流、逆变工作状态或单相DC/DC工作状态下,PWM电路的分析过程及结论基本类似)。 
 在图1所示的电路中,在市电电源Us的正半周期,将Ug2.4所示的高频驱动信号加在下半桥两只IGBT的栅极上,得到管压降波形UT2.D。其工作过程分析如下:在t1~t2时刻,受驱动信号的作用,T2、T4导通(实际上是T2导通,D4处于续流状态),在Us的作用下通过电感Ls的电流增加,在T2管上形成如图1(b)中UT2.D所示的按指数规律上升的管压降波形,该管压降是通态电流在IGBT导通时的体电阻上产生的压降;在t2~t3时刻,T2、T4关断,由于电感Ls中有储能,因此在电感Ls的作用下,二极管D2、D4续流,形成图1(b)中UT2.D的阴影部分所示的管压降波形,以此类推。分析表明,为了能够检测到IGBT导通时的管压降的值,应该将在t1~t2时刻IGBT导通时的管压降保留,而将在t2~t3时刻检测到的IGBT的管压降的值剔除,即将图1(b)中UT2.D的阴影部分所示的管压降波形剔除。由于IGBT的开关频率比较高,而且存在较大的开关噪声,因此在设计采样电路时应给予足够的考虑。 
根据以上的分析可知,在正常情况下,IGBT导通时的管压降Uce(sat)的值都比较低,通常都小于器件手册给出的数据Uce(sat)的额定值。但是,如果H型桥式变换电路发生故障(如同一侧桥臂上的上下两只IGBT同时导通的 "直通"现象),则这时在下管IGBT的C~E极两端将会产生比正常值大很多的管电压。若能将此故障时的管压降值快速地检测出来,就可以作为对IGBT进行保护的依据,从而对IGBT实施有效的保护。 
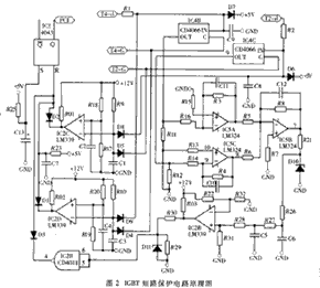
2 短路保护电路的设计 
由对图1所示电路的分析,可以得到IGBT短路保护电路的原理电路图,如图2所示。在图2所示电路中IC4及其外围器件构成选通逻辑电路,由IC5及其外围器件构成滤波及放大电路,IC2及其外围器件构成门限比较电路,IC1及其外围器件构成保持电路。正常情况下,D1、D2、D3的阴极所连接的IC2D、IC2C及CD4011的输出均为高电平,IC1的输出状态不会改变。假设由于某种原因,在给T2发驱动信号的时候,H型桥式PWM变换电路的左半桥下管T2的管压降异常升高(设电平值为"高"),即T2-d端电压异常升高,则该高电平UT2-d通过R2加在D8的阴极;同时,发给T2的高电平驱动信号也加在二极管D5的阴极。对IC2C来说,其反相输入端为高电平,若该电平值大于同相输入端的门槛电平值的话,则IC2C输出为"低"。该"低"电平通过D2加在R-S触发器IC1的R输入端,使其输出端Q的输出电平翻转,向控制系统发出IGBT故障报警信号。如果是由于右半桥下管T4的管压降异常升高而引起IC2D输出为"低",则该"低"电平通过D1加在R-S触发器IC1的R输入端,使其输出端Q的输出电平翻转,向控制系统发出IGBT故障报警信号。由IC5A和IC5C及其外围器件构成的滤波及放大电路将选通电路送来的描述IGBT管压降的电压信号进行预处理后,送给由IC5B构成的加法器进行运算处理。若加法器的输出电平大于由R22和R32确定的门槛电平,则会使R-S触发器IC1的R端的第三个输入端为"低",也向控制系统发出IGBT故障报警信号。改变由R22和R32确定的门槛电平,就可以灵活地改变这第三路报警信号所代表的物理意义,从而灵活地设计保护电路。图2中的端子T4-d、T2-d,分别接在T4、T2的集电极上,T4-G、T2-G分别接IGBT器件T4、T2的驱动信号。在电路设计时应该特别注意的是,D8、D5、D9、D4必须采用快速恢复二极管。 
 3 仿真及实验结果 
当图1所示的PWM变换器工作在单相高频整流模式下,应用PSPICE仿真软件对图2所示的电路进行仿真研究,可以得到如图3所示的结果。图3所示的仿真波形相当于在图2电路中IC5B的第7脚观察到的信号波形。仿真结果表明,检测电路可以快速、有效地将PWM变换器的下管导通时的管压降检测出来。图4所示波形是实际电路工作时检测到的相关波形。图中,1#通道显示的是单相高频整流电感电流的给定波形,2#通道显示的是实际检测到的图2电路中IC5B的第7脚的工作波形。比较图3和图4可以得出,该检测电路可以快速、有效地检测出IGBT导通时的管压降,从而对IGBT实施有效的保护。 
 图5所示为IGBT过流时实际检测到的PFC电感中流过的电流及保护电路动作的波形。 
电路实际运行结果证明,本文介绍的IGBT短路保护电路可以有效地对IGBT实施保护,成本低,动作可靠。实践证明,该电路有比较大的实用价值,尤其是在低直流母线电压的应用场合,该电路有广阔的应用前景。该电路已经成功地应用在某型3KVA高频逆变器中。
   |